Vol. 8 No. 3 (2025): July-September (Continuous Flow Publication)

					View Vol. 8 No. 3 (2025): July-September (Continuous Flow Publication)
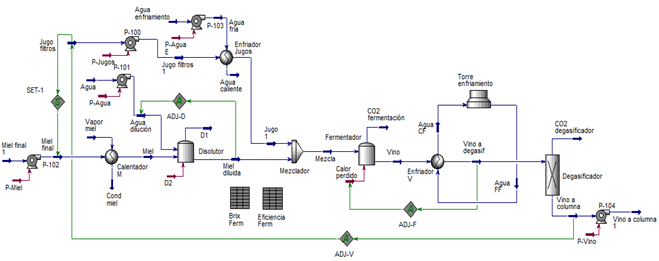
Research articles -Design and evaluation of a photovoltaic charging station for electric Motorcycles in Ciudad Juárez, Chihuahua -Bioethanol production from different sugar substrates: Simulation and technical-economic comparison Case studies -Structural optimization for 2, 3 and 4 fingers mechanical gripper using the finite element method -Challenges for date producers in Mexicali: analysis of the problems and strategies in the context of the ITM NODESS model
Published: 2025-07-12

Research articles

Case studies